
2019年10月31日未明に発生した首里城火災から間もなく3年になる。火災の責任所在が明確にならないまま再建が進められていることが住民訴訟に発展しているが、首里城指定管理者の一般社団法人沖縄美(ちゅ)ら島財団が必要な防災要件を満たしていなかったことが原告の調べで明らかになっている。(沖縄支局・豊田 剛、写真も)
防災要件を満たさず
被告の県、管理マニュアル未提示
沖縄県は、具体的な再発防止策を検討する首里城公園管理体制構築検討委員会を設置し、1日に初会合が開かれた。
蓑茂壽太郎東京農業大学名誉教授を委員長に、関澤愛東京理科大教授ら防災を専門とする学者や弁護士ら委員7人、内閣府沖縄総合事務局、沖縄県、那覇市の幹部クラス9人が協力委員に名を連ねている。
会合では再発防止策の具体的な取り組みを検討するため現状の課題について確認。首里城公園の管理運営の仕組みについては、予定されている26年の正殿完成時に現在の指定管理者制度を見直すことを検討中。具体的には、防災・防火対策の実効性を担保できるように、現行の指定管理業務から防災関連の業務を分離することを検討している。
またこの日、首里城公園には国と県が管理するエリアがあり、防災対策の体制のばらつきが課題とされていることが報告され、横のつながりを構築し公園全体での仕組みや役割分担を明確化できるかどうかが議論された。

首里城火災の管理責任をめぐって、「沖縄県が、発災責任を負う指定管理者・美ら島財団に約2億円の損害賠償を請求しないのは違法」として、8人の沖縄県民が、玉城デニー沖縄県知事を相手取った住民訴訟を起こし、昨年11月に口頭弁論が始まった。これまで4度の口頭弁論が行われている。原告は、初動対応の不手際を立証するため管理マニュアルの提出を求めているが、被告はこれまで応じていないため、裁判は膠着(こうちゃく)状態にある。
那覇市消防局の調査報告書にはどう書かれているのか。電気異常や放火など火の気のない建物に火災が発生した原因を列挙した上で、一つ一つ否定している。最後に残された疑わしい火元は、出火場所と特定された正殿1階北東の一角にあるLED照明の電源コードまわり一つしかないことを明らかにした。これは美ら島財団が設置したもの。
ところが、消防局はそれを原因と断定しなかった。あまりの火災の強さに着火物などの物証が焼失あるいは損傷してしまっているという理由からだ。
原告が訴訟を進めていく中で、決定的な問題が見つかった。原告団の共同代表、石岡裕氏によると、美ら島財団は電気の保安規定に違反し、指定管理者の要件を満たしていないというのだ。
指定管理者の要件として、電気を日常的に管理し、非常時に対応する有資格者の主任技術者が必要で、火災時には直ちにブレーカーを遮断し、本人不在の場合は現場の担当者が対応できるよう訓練することを義務付けている。火災当時、これらが実施されていないことが、「保安規定違反に該当する」と石岡氏は指摘する。
首里城の場合、非常時の対応責任は電力会社ではなく首里城そのものにあり、①保安規定の制定②経済産業省への届け出③順守義務――が課されているという。石岡氏は「首里城が電気設備の『みなし設置者』としての必要な義務を果たしていなかった」とし、管理者の美ら島財団、管理委託した沖縄県、所有権を持つ国のすべてに責任が問われることになると指摘した。
被告の沖縄県は答弁書で、火災責任について、煙が正殿内に拡散して警備員が火元に近づけなかったことをもって、「警備員らによる活動に問題はない」と述べている。
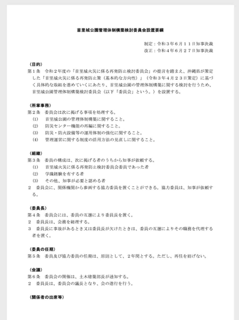
首里城公園管理体制構築検討委員会の設置要項
1.警備員・監視員は異常を感知しながら、初期消火等の適切な対応をとらなかった。
2.通報を受けて駆けつけた那覇市消防局を警備員・監視員は適切に誘導できず、消火活動に移るまでに時間を要した。
3.正殿周囲に設置されていた放水銃が、翌日のイベントのために組まれた足場などに遮られ、活用できなかった。
4.首里城公園にある消火用貯水槽がすぐに枯渇し、放水活動が一時中断した。
5.首里城城郭内には、重要文化財を含む歴史的価値の高い美術品が展示または収蔵されていたが、それに見合うだけの防火設備が設置されていなかった。
6.火災の2年前(2017年12月22日)に、那覇市消防局から首里城正殿等の防災上の欠陥を指摘されていたにもかかわらず、適切な是正措置を怠った。



